在公司治理中,董事的责任与风险一直是焦点话题。许多香港公司会在章程或合同中加入免责条款,希望为董事提供一层“保护罩”。但您知道吗?并非所有免责条款都具备法律效力。香港《公司条例》对此有明确且严格的规定,划定了不可逾越的边界。
今天,我们就来深入解析一下,哪些试图为董事脱责的条款是无效的,而哪些“获准弥偿”又是被允许的,帮助您和您的公司避开治理雷区。
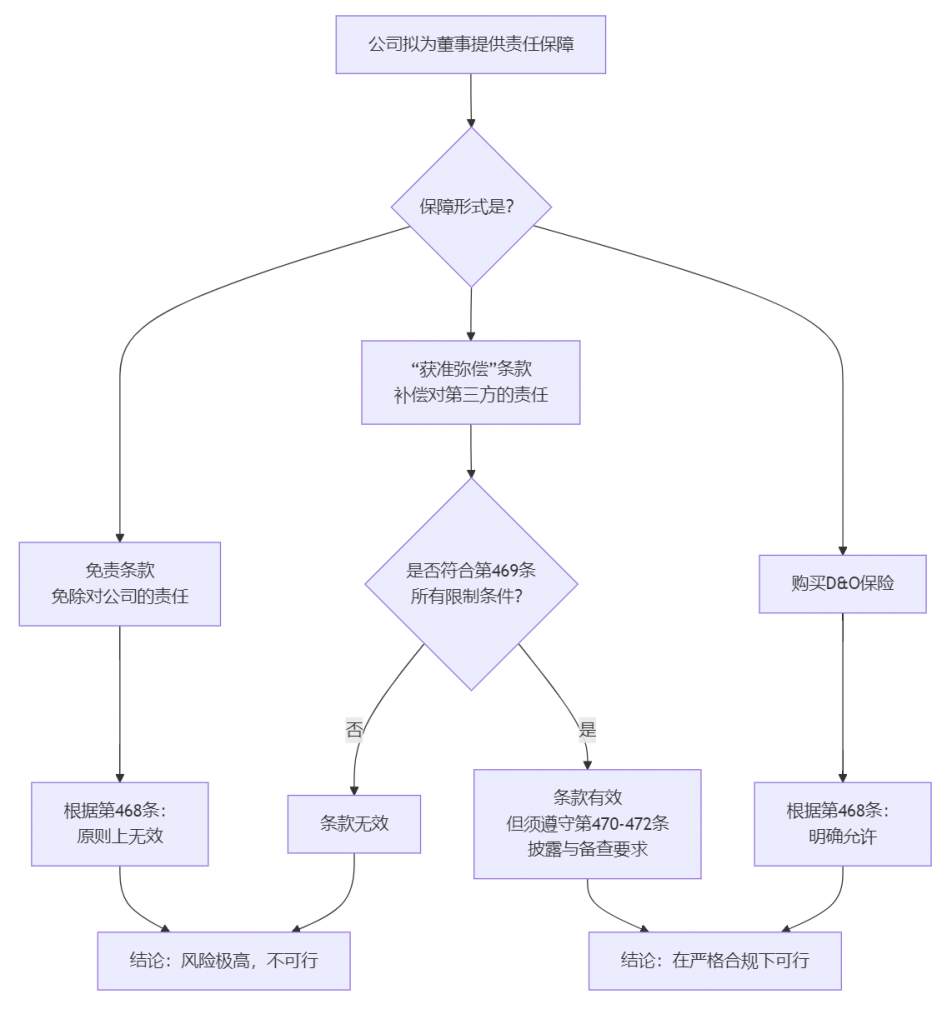
一、 坚不可摧的原则:哪些免责条款绝对无效?
根据《公司条例》第468条,公司不能通过任何条款(无论是写在公司章程里,还是与董事签订的独立合同中),来免除或弥偿董事因以下行为对公司所应承担的责任:
- 疏忽、失责、失职或违反信托责任:这是最核心的禁区。如果董事在履行职责时未能达到合理的谨慎、技能和勤勉标准(即《公司条例》第465条规定的董事责任),任何事先约定免除其因此产生的个人责任的条款,均属无效。
- 对公司直接的免责与弥偿:条款不能直接或间接地提供 indemnity(弥偿),为董事因上述不当行为对公司本身所负有的法律责任“买单”。
简单来说,法律的基本立场是:董事对公司的核心 fiduciary duties(信义义务)和 duty of care, skill and diligence(合理谨慎、技能及勤勉责任)是不可被事先“豁免”的。 设立这些规则的目的,就是为了防止董事利用职权提前为自己“铺好退路”,从而损害公司及其股东的整体利益。
想象一个场景:一位董事因为决策失误,导致公司蒙受重大财务损失。此时,如果公司章程里有一条“董事对经营决策失误免责”的条款,这条条款在面对公司的追责时,将是完全无效的。
二、 唯一的“安全区”:获准弥偿条款 (Permitted Indemnity Provision)
虽然不能免除董事对公司的责任,但《公司条例》第469条网开一面,允许公司在特定情况下,为董事提供针对 “第三方” 的弥偿。
什么是“获准弥偿条款”?
它指的是公司可以为董事因涉诉而产生的、对第三方(而非公司本身)的法律责任提供 indemnity(财务补偿)。但这把“保护伞”有着严格的限制,绝不能覆盖以下情况:
- 刑事罚款或具有监管性质的罚金。
- 在刑事辩护中,该董事被定罪的费用。
- 在由公司或其关联公司提起的民事诉讼中,判决结果对该董事不利的辩护费用。
- 在由公司成员(股东)代表公司提起的衍生诉讼中,判决结果对该董事不利的辩护费用。
- 法院拒绝给予该董事救济的申请相关费用。
透明度是关键:强制披露与文件备查
如果公司为董事提供了这类“获准弥偿”,绝不能藏着掖着。《公司条例》第470条明确规定,必须在董事报告中声明该条款的存在。
同时,根据第471条,公司必须将弥偿条款的副本或书面备忘录,保存在注册办事处或指定地点,供成员查阅。第472条更进一步赋予了公司成员查阅和索取副本的权利。
这意味着,一份有效的“获准弥偿条款”必须在阳光下运行,接受全体股东的监督。如果您需要核实某香港公司的董事是否享有此类弥偿安排,可以通过查阅其董事报告或申请调取相关公司档来进行尽职调查。
💡 小提示:亚古数据提供的【香港公司查册】服务,能够高效调取公司的董事报告、章程等官方文件,帮助您快速了解目标公司的治理结构和董事保障安排,为您的决策提供关键依据。
三、 董事责任风险,真的无法规避吗?
看到这里,您可能会觉得董事的职位风险很高。实际上,法律在设定严格标准的同时,也提供了风险转移的合法渠道。
《公司条例》第468条明确允许公司为董事购买及维持 “董事及高级职员责任保险” 。这类D&O保险可以覆盖董事因履行职责时被指控行为不当(除欺诈外)而引发的法律费用、和解金及赔偿等。
免责条款无效,但D&O保险有效—— 这是公司为吸引优秀人才担任董事职位,同时进行合规风险管理的标准做法。
四、 董事免责条款有效性判断流程图
为了让您更直观地理解,我们梳理了一份决策流程图:

总结:合规的智慧在于认清边界
在香港的公司治理框架下,试图通过一纸条款完全“豁免”董事责任是一条走不通的死胡同。法律的边界非常清晰:
- ❌ 无效的:事先免除董事对公司应负的核心责任。
- ✅ 有条件有效的:在公司章程或合同中明确规定的、符合《公司条例》第469条所有限制条件的、针对第三方责任的“获准弥偿条款”,并且必须严格履行披露和备查义务。
- ✅ 明确鼓励的:通过购买D&O保险来转移和分散董事的履职风险。
对于企业法务和治理顾问而言,确保公司治理文件合规、规避无效条款,是防范法律风险的第一步。而当您需要审查合作方、进行尽职调查或处理跨境纠纷时,准确理解和核实对方董事的责任边界与保障措施,更是至关重要。